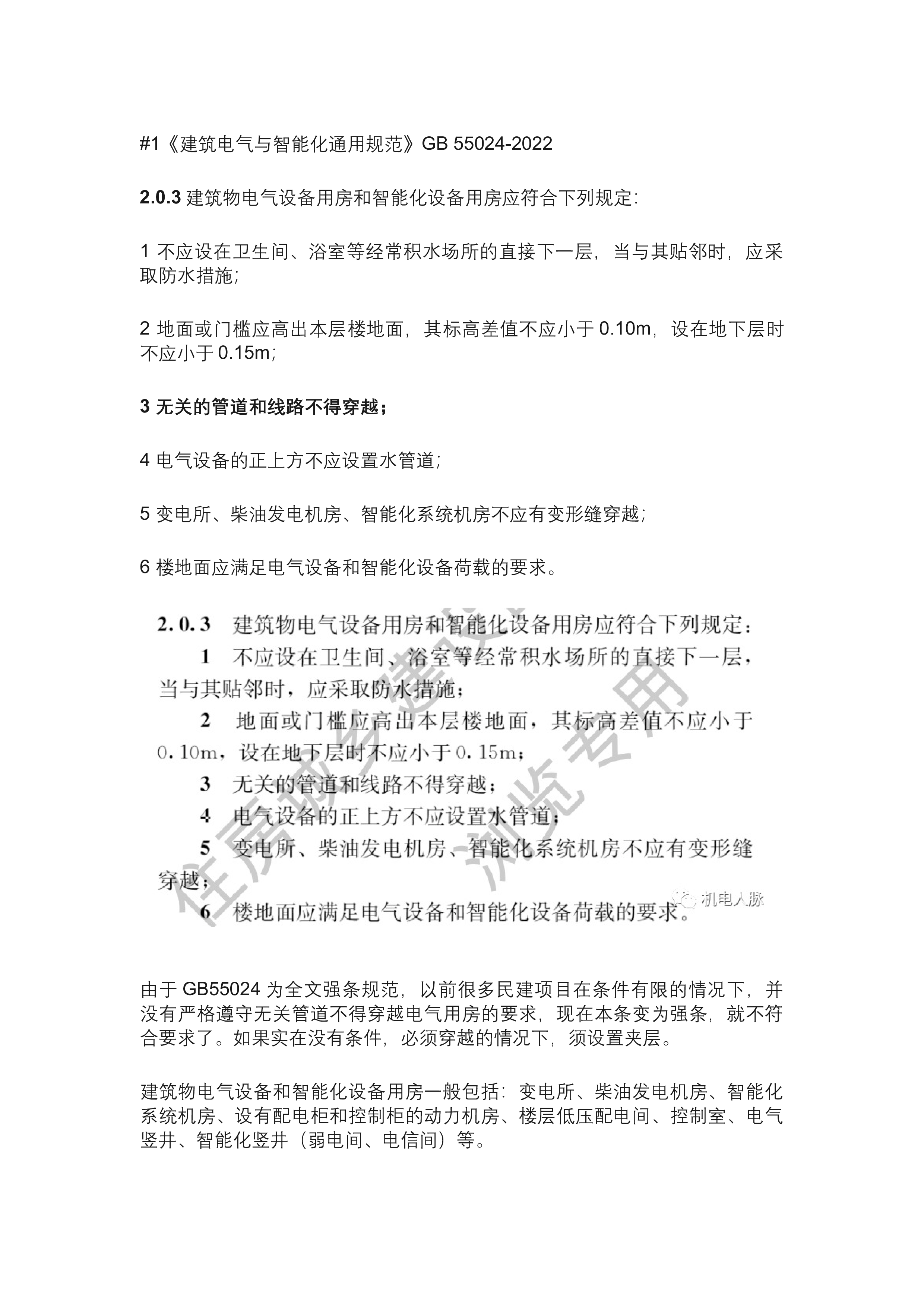
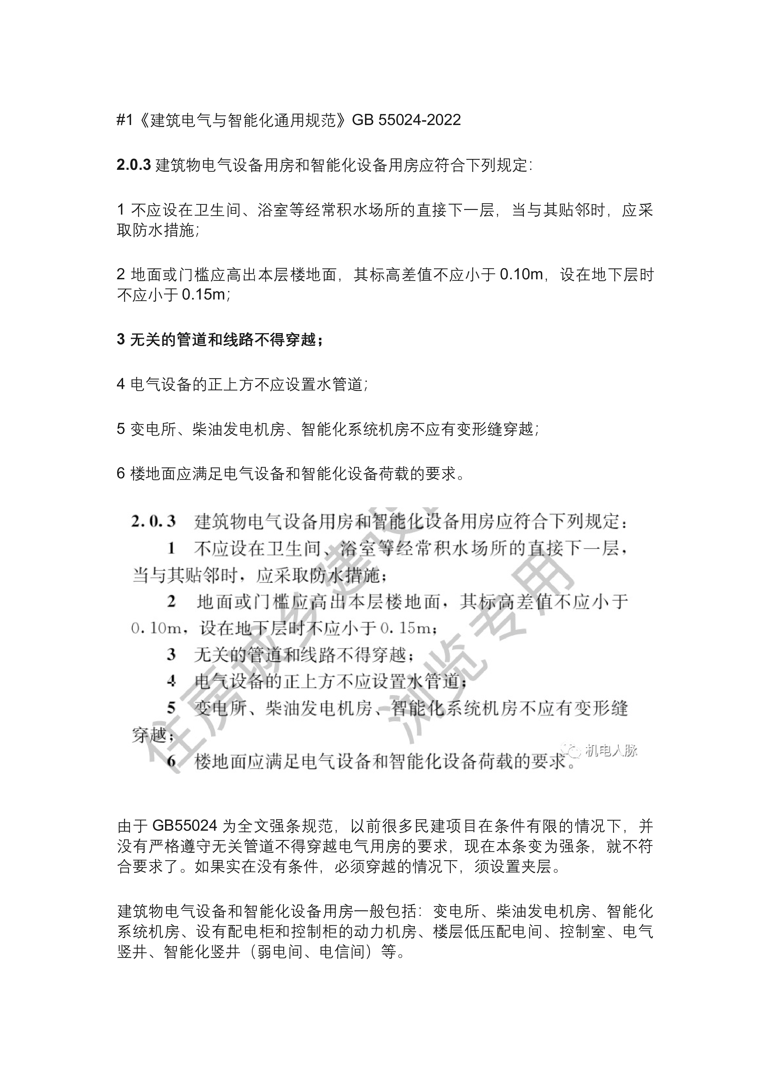
《民用建筑通用规范》GB 55031-2022(附条文说明)
《民用建筑通用规范》GB55031-2022(附条文说明)中华人民共和国住房和城乡建设部公告2022年第118号住房和城乡建设部关于发布国家标准《民用建筑通用规范》的公告 现批准《民用建筑通用规范》为国家标准,编号为GB55031-2022,自2023年3月1日起实施。本规范为强制性工程建设规范,全部条文必须严格执行。现行工程建设标准中有关规定与本规范不一致的,以本规范的规定为准。同时废止下列现行工程建设标准相关强制性条文: 一、《民用建筑设计统一标准》GB50352-2019第4.3.1、6.7.4、6.8.6、6.8.9条。 二、《车库建筑设计规范》JGJ100-2015第3.1.7...
2025-03-17
735.89KB 60 页 269
4
10龙币